Tema: Re: Kaip suvaldyti įtampos spaikus?
Autorius: Romas
Data: 2024-04-29 18:06:11
Turėtu veikti su šotki diodais, jei impulsinė srovė 300A šotki 30A eilės turėtu užtekti.
Galima pamėginti varistorius vietoj šotki.
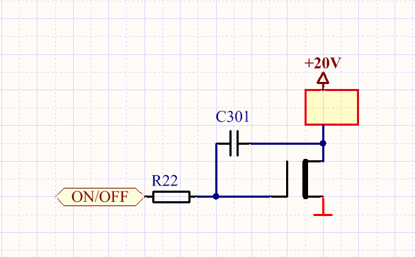
Kitas variantas statyti mosfetus ir ilginti išjungimo laiką, schema išbandyta tik su mažesnėmis srovėmis.

3Dastronomyagricultureaudioautosautos.audiautos.audioautos.binariesautos.bmwautos.clubautos.fordautos.hondacrxautos.japanautos.mercedesautos.opelautos.sportautos.volvoautos.vwaviaavia.binariesbankcardsbinariesbooksbuildingcinemacommercecomp.hardwarecomp.softwarecomp.lietuvinimascomp.networksculturedarbas.ieskaudarbas.siulaudesigneconomicselectronicsfaunafauna.aquafauna.binariesfishingflorafotofoto.binariesgamesgames.csgames.onlinegsmgurmanaihumourhumour.binariesinternetlawmicrosoftmotomusicmusic.binariesmusic.instrumentsmusic.LT.binariesnavigacijaphppoliticsprogrammingrpgsportstudyingsveikatatalktesttranslationtransportationtraveltravel.binariestvunixvideovideo.binarieswatersportswwwwww.flashpdaautos.supermama.ltmobiledarbasretro.3Dretro.agricultureretro.astronomyretro.audioretro.autosretro.autos.audiretro.autos.audioretro.autos.binariesretro.autos.bmwretro.autos.clubretro.autos.fordretro.autos.hondacrxretro.autos.japanretro.autos.mercedesretro.autos.opelretro.autos.sportretro.autos.supermamaretro.autos.supermama.ltretro.autos.volvoretro.autos.vwretro.aviaretro.avia.binariesretro.bankcardsretro.beosretro.binariesretro.booksretro.buildingretro.cinemaretro.commerceretro.compretro.comp.hardwareretro.comp.lietuvinimasretro.comp.networksretro.comp.softwareretro.cultureretro.darbasretro.darbas.ieskauretro.darbas.siulauretro.designretro.economicsretro.electronicsretro.e-vejasretro.faunaretro.fauna.aquaretro.fauna.binariesretro.fishingretro.floraretro.fotoretro.foto.binariesretro.gamesretro.games.csretro.games.onlineretro.games.rpgretro.genealogijaretro.gsmretro.gurmanairetro.humourretro.humour.binariesretro.internetretro.YZFretro.YZF.nebukretro.YZF.nebuk.netikintisretro.YZF.nebuk.netikintis.bukretro.YZF.nebuk.netikintis.buk.tikintisretro.lawretro.microsoftretro.mobileretro.motoretro.musicretro.music.binariesretro.music.instrumentsretro.music.LTretro.music.LT.binariesretro.navigacijaretro.newsretro.news.taisyklesretro.newuserretro.pdaretro.phpretro.politicsretro.programmingretro.rpgretro.sportretro.studyingretro.sveikataretro.talkretro.translationretro.transportationretro.travelretro.travel.binariesretro.tvretro.unixretro.videoretro.video.binariesretro.watersportsretro.wwwretro.www.flashdiylt.rkm.news.announcelt.rkm.news.newuser