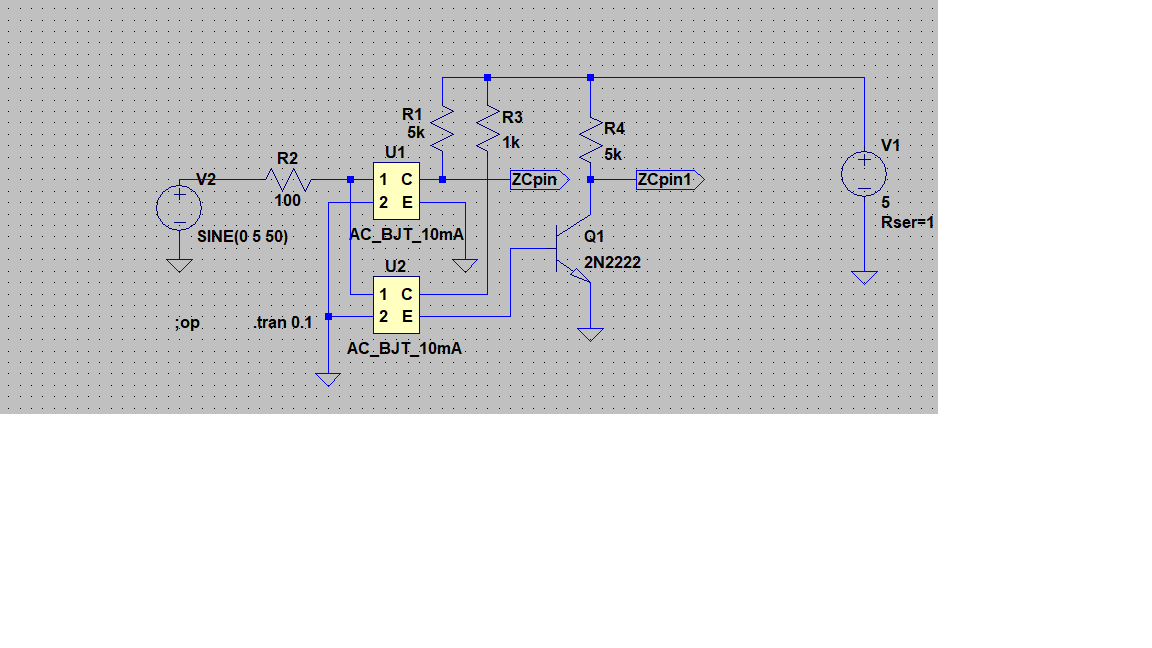
DGS rašė: > Linkęs tikėti, kad lėtas frontas sukelia bėdų, tad ryt poryt pabandysiu > iš tranzų sulipint šmito trigerį, pažiūrėsiu ar pagerės reikalai. Paprasčiau paduok stačiakampį iš kokio generatoriaus ir žiūrėk, ką ten tas esp32 priinterrupt'ina. Beje, prikabinu kaip atrodo simuliacija (būtent šito Veisiejų optocoupler'io) ir kaip galima pigiai frontus pastatinti; kiek mačiau rekomenduoja FALLING interrupt'ą naudoti, tai krentantysis frontas ir taip statesnis gaunasi.

